Without ads, hustling, or managing a team.
+70% in Revenue
In Six months
Tony & Luis had been running their YouTube channel for years, but hit a frustrating plateau - their videos couldn't break past 5K views no matter what they tried.After partnering with me, they shattered that ceiling completely.Their videos now regularly pull 100K views, with some reaching 500K and even 900K views, while generating significantly more qualified leads for their business.
1 call booking
per day
Graeme wanted his YouTube channel to work harder for him, but managing production, editing, and posting was eating up valuable time.My team and I took over the entire production workflow and transformed his channel into a lead-generation machine.Now his channel generates 600-700 views every 48 hours (even when he's not posting) consistently bringing in calls and opportunities on autopilot.

You publish YouTube videos but barely get traffic, all to feel like you’re wasting precious time and effort.

You want your YouTube content to presell your offer and make money even while you sleep.

Overwhelmed by all the processes involved: research, editing, packaging etc. Can't seem to get any meaningful work started?
90% of channels fail to reach 1,000 subscribers.
This is all because they lack strategy, structure and consistency.
YouTube is still the best opportunity for high quality leads....









"+1,800 leads with 4 YouTube videos"



















100-200 new LEADS/day
with YouTube
When Jess came to me, she had 3K subs and was capped at producing 1 video a week - if all stars align. She'd post a video and get 600 views. Filming had a huge friction. Her editor was good but lacked YouTube edge.2.5 months later:
→ 3,147→ 12,300 YouTube subscribers
→ 23,000 → 27,000 email subscribers (averaging 100-200 new emails/day)
→ Videos consistently hitting 1K-15K views
→ Biggest course sales month
→ She films a few videos at once and then does her business until the next batch
I had 2 YouTube channels in past, and now I run the third one. I know exactly how much time it takes to create only one simple video. It's a range between 10 and 20 hours.My system is carefully designed to save you 90% of time necessary to run a successful channel. That's at least 36 hours every month.

"The leanest way to start YouTube"

I didn't have someone who understood the task and was able to work with my workflow.Basically, I was looking for a leanest way to starting getting some YouTube content out.Victoria understood the assignment right away and was able to deliver the quality work at a fast pace.Now, I just have to submit the raw files and rest is taken care of.Creating YouTube content feels less stressful now.Quick turnaround and top notch work.
10/10 for convenience, communication & timing.

Kushank Aggarwal
Content Creator &
SaaS Founder
We only accept 1 client per month
to ensure quality and results
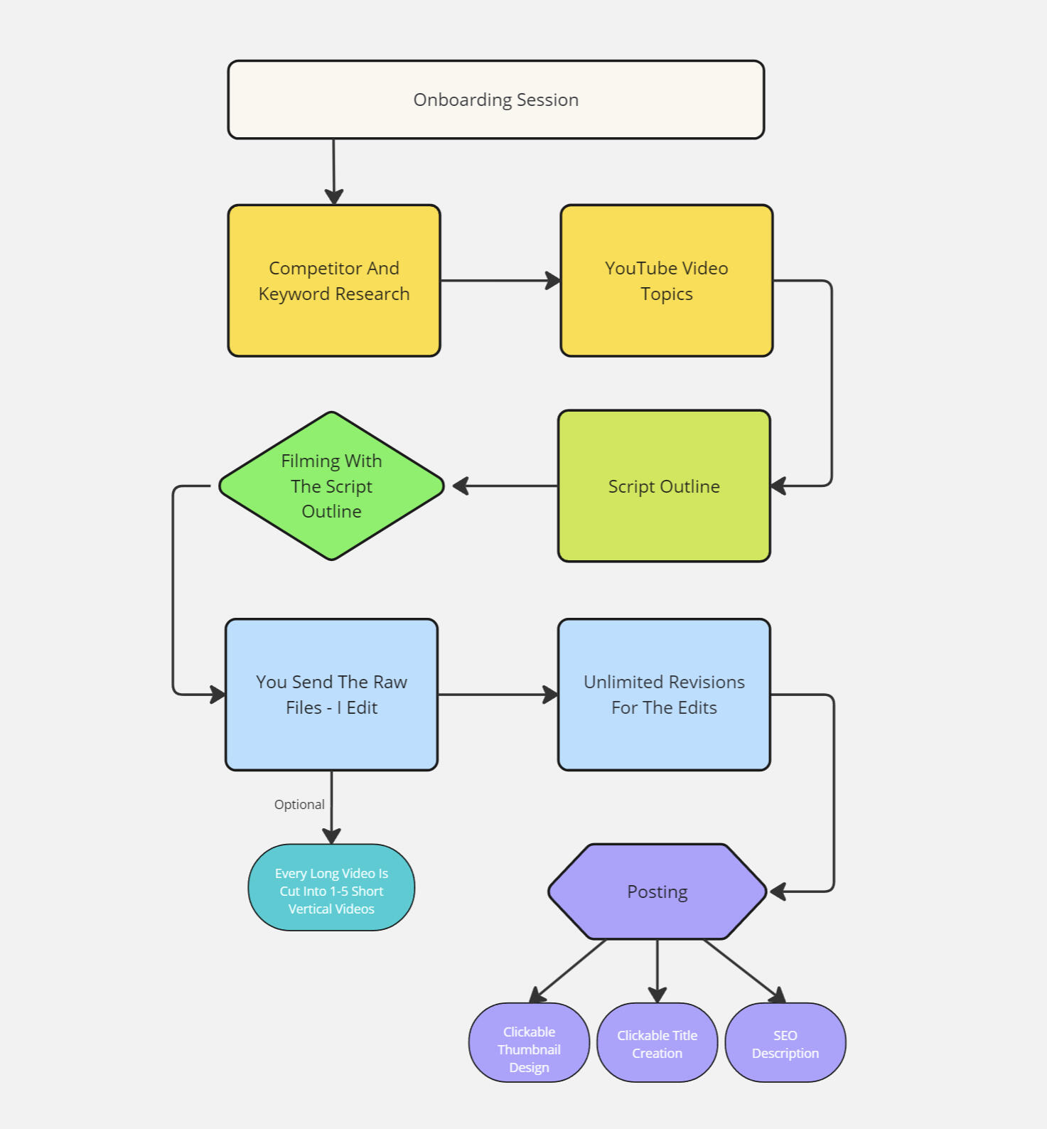
Receive video topics and bulleted scripts.
Record yourself on ANY device you have.
Send the video files over to me.
I've been publishing videos almost every week for the past four years. During this time I've accumulated 1M+ views and a massive amount of knowledge about YouTube best practices.
Do you want to bring value with your channel too?




















"She got me over 1k views with the first video she helped me with"

The video Victoria helped me create did AMAZING. First video on my channel to ever perform this well.She not only edited my video, but she helped me script, research, and over all package the video which is super important.I have been struggling to get my first video to 1k views, she came along and got me over 1k views with the first video she helped me with!Her communication was spot on and she knew exactly who my audience was with her in-depth research.

Sergio G Felix
The Owner of Felix Media - eCommerce Marketing Agency
© Victoria V 2025. All rights reserved
Kyiv, Ukraine